$147 per Quarter
1-hour live sessions per week with our Coaches
+ online platform
Money Back Guarantee, no questions asked


AI + GTM Engineering for Growing Businesses
T +1 (310) 574-2495
Email: info@maccelerator.la
M ACCELERATOR
824 S. Los Angeles St #400 Los Angeles CA 90014
$147 per Quarter
1-hour live sessions per week with our Coaches
+ online platform
Money Back Guarantee, no questions asked

"thank you so much for believing in us from the beginning when we really had nothing. MAccelerator has given us the strength and focus needed to steer the company's vision in the right direction."
Andrea Giannini, co-founder at Exovolar
Visionary Award, Internet 2.0 Conference in Dubai
MA 2021


“I truly believe being a mum makes me a better CEO” – Abi, co-founder of @Fertility Circle and recent graduate of the Collective Impact programme run by @VirginStartUp and @Crowdcube: https://t.co/afcFl7li5v #ThisIsWhatAFounderLooksLike @HollyBranson
— Richard Branson (@richardbranson) June 9, 2021

Weekly structured sessions, with our coaches and members.
Weekly series of meetings with Experts that have done it!
Connect, Learn, and Move Ahead in a cohort and the network.
Join live or watch later in case you miss anything.
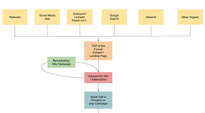
Everything starts with an idea. Clearly identify the problem you are solving.
Through a process of selection, identify your Factors and build your Business Model.
Transform the Strategy into a tangible Pitch Deck, Sales Package and messages.
Validate and Iterate your strategy building and testing landing pages, MVP, features.
Here are some of the partners and their offers:
Some examples:
$120,000 (up to) in credits for IBM Cloud services
$50,000 in credits for Segment (analytics) + other partners
$20,000 transaction-free with Stripe (Sales) + Atlas (corp.)
$5,000 in AWS Cloud Services Credits (renewable)
$1,000 Miro
$1,000 Digital Ocean
3 Months free MeetAlfred
Mentoring Sessions with O'Melveny

You are an engineer, a builder, or a researcher in innovative tech fields, interested in expanding your understanding of business with a multidisciplinary approach.
You have previously founded a startup, or maybe your resume looks more like a series of projects instead of a series of employment positions.
Specific knowledge of the industry sector or field you would like to develop your business. Or maybe you have worked already in that field at another company.
You have experience with managing, building, and scaling tech products or services at other companies.
Do you have already a business?
With early customers and some revenue?
Maybe you are ready for our go-to-market coaching program (MA Startup Program). It is a more customized approach. We only onboard 6 companies every 10-12 weeks for this program with 5 hours /week of coaching.

